ADAPTACIÓN DE FUENTES DE ORDENADOR PARA USO DE RADIOAFICIONADO

Actualmente, los cada vez mas escasos “amantes del cacharreo” disponemos de gran cantidad de material de bajo costo y que con un poco de dedicacion podemos adaptar a nuestras necesidades. Las fuentes de PC tanto por su bajo precio como por su abundancia son un buen ejemplo de lo dicho y que nos pueden permitir, como en mi caso, desterrar del cuarto de la radio las voluminosas, pesadas y derrochadoras de energia fuentes tradicionales sustituyendolas por otras muchisimo mas eficaces, ligeras y perfectas tanto en prestaciones como en protecciones.

Cuando trabajamos con estas fuentes, no debemos olvidar en ningún momento que estamos directamente en la red de 220 voltios y con tensiones potencialmente mortales y por tanto se deben tomar toda clase de precauciones y manipular las fuentes siempre con la red desconectada.

Estas fuentes tienen varias salidas de tension. Las mas importantes son las de 12 Voltios (cables amarillos), las de 5 voltios (cables rojos) y las de 3.3 voltios (cables naranja). Si quisiesemos utilizar la salida de 12 voltios para alimentar nuestros equipos veriamos  una gran caida de tension del orden de 2 voltios o mas debido a que estas fuentes estan pensadas para un consumo elevado y simultaneo en las tres salidas antes mencionadas y por tanto al consumir solamente en una salida la estabilizacion es escasa y se producen caidas de tension elevadas. Con la modificacion que se propone ademas de elevar la tension de salida a 13,8 voltios, se consigue una estabilizacion casi perfecta  con una caida de tension a plena carga de menos de 100 milivoltios. Y todo ello con una sola fuente.

En la revista de URE y en otras se han publicado distintos proyectos utilizando varias fuentes de ordenador en serie. Uno de estos proyectos empleaba la salida de 5 voltios, con tres fuentes en serie y rebajando la tension de cada una de ellas a 4,6 voltios, para obtener los 13,8v. Este trabajo aunque perfectamente válido, nos pareció demasiado complejo y en nuestros primeros montajes, usamos, dos placas en serie elevando la tension de cada una a 6,9 voltios a fin de obtener los 13,8 voltios. De esta manera, hemos montado un gran número de fuentes con un funcionamiento perfecto, fiables, robustas y potentes  con salidas del orden de 25/30 Amperios o más pero el proceso era bastante laborioso al tener que intervenir en dos placas, conseguir que fuesen lo mas iguales posible, ademas de alterar los niveles de corte de tension  etc.

Actualmente y dado que las nuevas fuentes tienen mas potencia, decidimos usar un metodo mas sencillo empleando una sola placa pero aprovechando la salida de 12 voltios que aunque proporciona menos amperaje que la salida de 5 voltios es perfectamente valida para nuestros propositos. Las fuentes con los circuitos 2003, 2005,  LPG899 y especialmente el SG6105 son las mas adecuadas para este tipo de modificacion debido a que el CI incorpora  en su interior toda una serie de protecciones que hacen que el esquema final quede bastante simplificado.

Al escoger la fuente,  mirando la tabla de características, debemos procurar que la salida de doce voltios proporcione al menos 16/18 A.  Con una de estas fuentes  modificada adecuadamente se pueden obtener 13.8 voltios  y desde 20 a 25 amperios dependiendo de la calidad de las placas, con total seguridad, perfecta estabilizacion de tension  y protección tanto a elevaciones de tension como cortos, radiofrecuencia etc.

La adaptación consiste basicamente en elevar la tensión de salida a 13,8 v. Y estabilizar las tensiones de 5 y 3,3 voltios para que al aumentar el consumo en la fuente estas tensiones no se eleven pues de otra manera actuarian las protecciones por sobretensión que poseen estos integrados produciendo el corte. Es importante seguir paso a paso las instrucciones que vienen a continuacion, estudiar muy bien la placa por el lado de las pistas y componentes asegurandonos de los componentes que tocamos y que deben ser unicanente los que se mencionan pues en caso contrario podriamos inutilizar el circuito.

Lo primero que debemos hacer es probar la fuente,  para ello colocamos una resistencia de unos 4K7 entre los cables  verde y negro para conseguir que arranque con normalidad. A continuacion despejaremos la placa de cables innecesarios dejando solamente la entrada de red y los correspondientes a la salida de 12 voltios, es decir los amarillos y los negros, los demas cables se cortan al ras de la placa o se desueldan con cuidado de no cortocircuitar las finas pistas que estan alrededor.. El cable verde que corresponde al arranque se suelta y desde ese  punto se suelda a masa la resistencia de 4K7 que utilizamos para probar la fuente.

Una vez despejada la placa, y despues de comprobar que la fuente arranca, debemos buscar el integrado regulador y localizar el pin  correspondiente al comparador  (En la tabla se muestran los integrados mas comunes y sus respectivos pines de control)

INTEGRADO PIN DEL COMPARADOR
2003 , 2005, DR 2002 14
TL 494 1
LPG 899 16
KA 7000 1
SG 6105 17

Desde ese pin y en todos los circuitos,  se localizan dos resistencias:  una que va a la salida de cinco voltios y otra a la salida de doce voltios y tambien una o dos resistencias a masa. Estas resistencias se localizan facilmente partiendo de la salida de 5 voltios y a traves de una fina pista que llega cerca del integrado regulador, lo mismo ocurre desde la salida de 12 voltios.  La resistencia que va a 5 voltios se debe levantar del circuito impreso por un punto y dejarla vertical o desoldarla totalmente, la resistencia que va a los 12 voltios se desuelda, se mide y se sustituye por un potenciometro ajustable  de mas o menos el  mismo valor y antes de soldarlo se ajusta a un poco mas de la mitad del valor de la resistencia desoldada. Si la fuente no arranca en estas condiciones  se ajusta, poco a poco el potenciometro a un poco mas de valor hasta que arranque con normalidad. Este potenciometro lo utilizaremos para ajustar la salida a 13,8 voltios.

Una vez que la fuente arranque ajustada a 13,8 voltios debemos estabilizar la salida de 5V, para ello se suelta  el choque que lleva la tensión a esta salida de cinco voltios (en algunas fuentes viene puenteado) y también debemos sacar del circuito impreso los electroliticos y la resistencia de carga  que va a masa. Nos aseguramos de que la salida de 5v queda aislada del resto del circuito y alimentada solamente con la salida estabilizada del regulador de 5v. sin ninguna capacidad ni resistencia de carga (La entrada del regulador de 5v La tomamos de la salida de 12v) En estas condiciones la fuente debe arrancar perfectamente y se pueden comprobar las distintas tensiones.

El siguiente paso es estabilizar la tensión de 3,3v, para ello soldamos dos diodos en serie desde la salida de cinco  hasta la salida de 3.3v.  Una vez hecho esto se desconecta el choque de ferrita que alimenta la salida de 3,3v, que en algunas fuentes puede estar puenteado, igualmente se suelta la resistencia gruesa de carga y las capacidades asociadas a esta rama  (suelen ser dos condensadores electrólíticos de 1.000 ó 2200  microfaradios).  Una vez despejada de todos los componentes anteriores y aislada del resto del circuito, la salida de 3,3 voltios,  quedará alimentada únicamente por la tensión estabilizada procedente de la salida de 5 voltios y que al atravesar los dos diodos experimenta una caida de tension que la acerca a los 3,3 voltios necesarios. En estas condiciones la fuente debe de arrancar perfectamente y lista para dar la corriente máxima con una caída de tensión inferior a 100 mV y totalmente protegida : cortocircuitos, elevacion (el CI corta por encima de 14v) o descenso de voltaje, consumo excesivo etc. Las pruebas de consumo se deben realizar con una resistencia adecuada o con bombillas de coche (4 A. Cada una)  aunque  es probable que al poner varias en paralelo la fuente corte pues los filamentos en frio presentan una resistencia muy baja, similar a un corto.

Por último es conveniente  colocar el o los filtros de red que muchas fuentes, por ahorrar costes, tienen puenteados ; para ello se levantan los puentes que vienen soldados en la placa y en su lugar se suelta un filtro de red adecuado que podemos haber recuperado de otra  fuente. También es conveniente colocar los condensadores asociados a estos filtros y  una toma de tierra, con ello evitaremos ruidos e interferencias tanto

hacia la red como hacia nuestros equipos. Para disminuir las revoluciones y el ruido del ventilador, se intercala en la línea que lo alimenta unas resistencia de 47 ohmios de medio watio.

Durante varios años se han realizado innumerables adaptaciones siguiendo este procedimiento con resultados optimos especialmente aquellas que llevan los integrados 2003, 2005, SG6105 ó LPG899 que  al incorporar todas las protecciones y demás dentro del CI queda el circuito de la fuente muy simplificado. A continuacion se incluyen varias fotografias  y esquemas con los CI antes mencionados. Saludos y ánimo con el cacharreo.

Ricardo  EA1MB – ea1mb@ure.es

PEGATINA CON TABLA DE CARACTERÍSITICAS DE FUENTE DE ORDENADOR

 

FUENTE DE ALIMENTACIÓN DE ORDENADOR ANTES DE LA MODIFICACIÓN



EXTERIOR DE LA FUENTE TERMINADA

POSDATA DEL AUTOR AL ARTÍCULO

Estimados amigos,
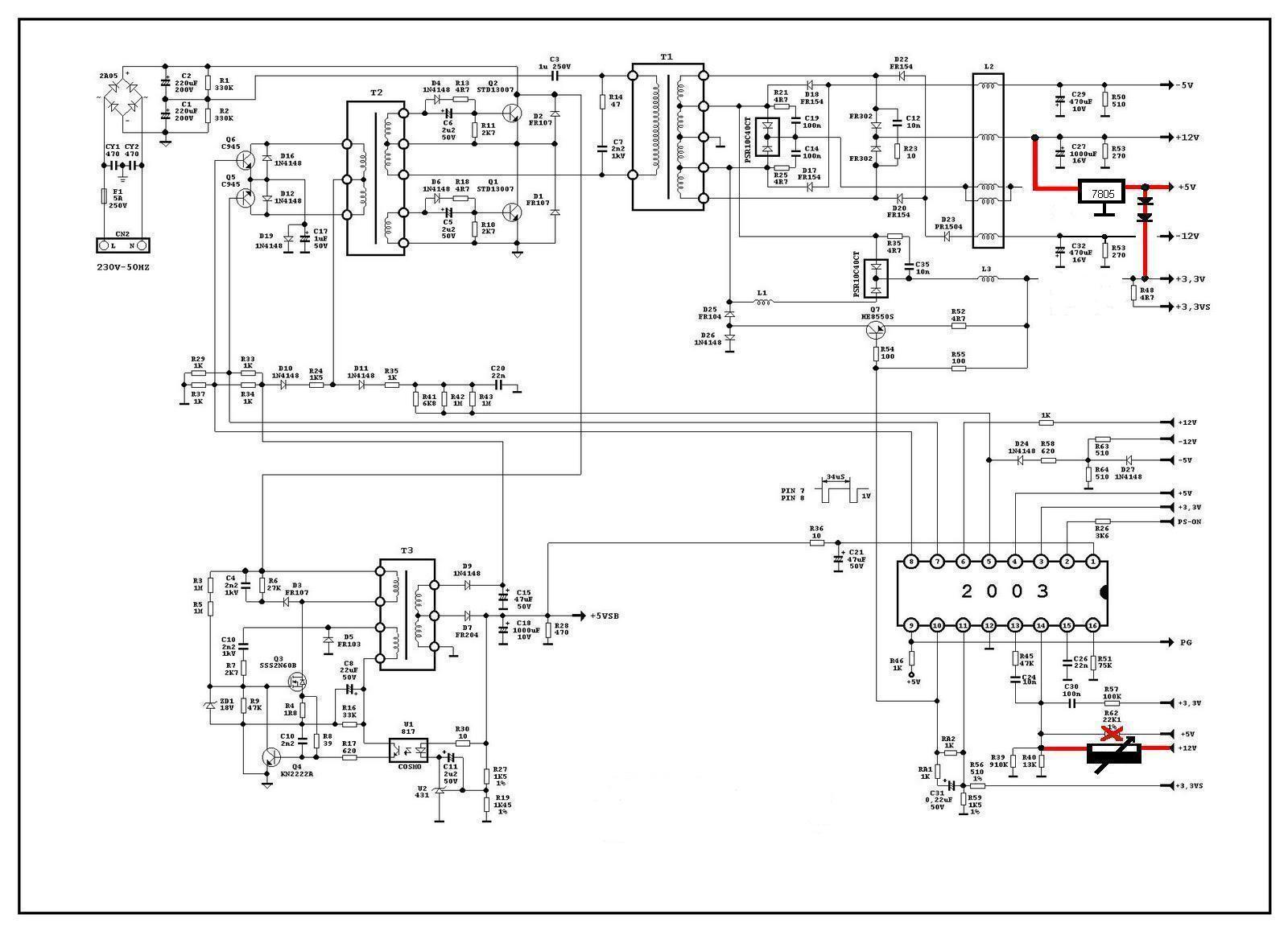
A la vista de problemas puntuales en el arranque de algunas fuentes un poco «perezosas», recomiendo la sustitución de la resistencia de 4K7 (4.700 ohmios) que activa el encendido, entre el cable verde y masa que se mencionaba anteriormente, por otra de 2K2 (2.200 ohmios) . También, y a fin de ayudar a los colegas menos avezados en este tipo de montajes, incluyo el esquema correspondiente al CI 2003 con todas las modificaciones que se mencionan en el cuerpo principal del artículo y que, basicamente, es idéntico para todos los circuítos especialmente SG 6105, DR 2002, DR 2005, y LPG 899, todos ellos muy comunes en las fuentes actuales.

Esta entrada fue publicada en Esquemas. Guarda el enlace permanente.